Abstract
Background: A rare but highly aggressive type of AML that is only seen in infants with a unique immunophenotype (RAM phenotype) is caused by cryptic CBFA2T3-GLIS2 (CBF/GLIS) fusion. This infant AML is highly refractory to conventional chemotherapy with near uniform fatality despite highly intensive and myeloablative therapy (PMID 23153540). Transcriptome profiling of CBF/GLIS AML has revealed new insights into the pathogenesis of the fusion and uncovered fusion-specific molecular biomarkers that could be used for risk stratification and to inform treatment (PMID 30592296). Studying the largest cohort of these high-risk infants, we demonstrated several alterations in gene expression and transcriptional networks in these CBF/GLIS-positive patient samples that have potential for therapeutic targeting (PMID 31719049). FOLR1, which encodes for folate receptor alpha, was highly and uniquely expressed in CBF/GLIS AML but was entirely absent in AML with other cytogenetics abnormalities and in normal hematopoietic cells. Furthermore, we recently demonstrated that forced expression of CBF/GLIS enhances the proliferation and alters differentiation in cord blood (CB) CD34+ early precursors towards megakaryocytic lineage that recapitulates acute megakaryocytic leukemia seen in infants (PMID 31719049). Of significance, we showed that FOLR1 surface expression is causally linked to CBF/GLIS-induced malignant transformation, thus making it an attractive antigen for targeted therapies against CBF/GLIS AML cells. Given that chimeric antigen receptor (CAR) T cells are extremely effective at eradicating relapsed/refractory B-ALL malignancies, we developed FOLR1-directed CAR T cells for pre-clinical evaluation in CBF/GLIS AML.
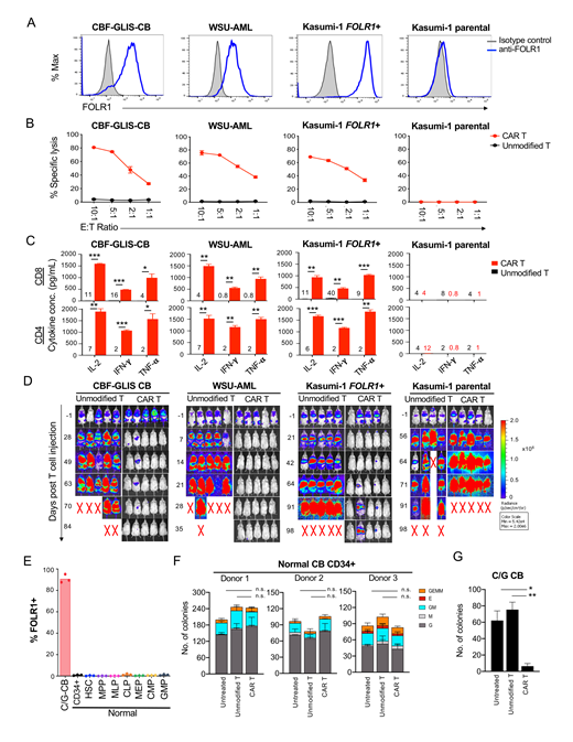
Methods: We generated a FOLR1-directed CAR using anti-FOLR1 binder (Farletuzumab), IgG4 intermediate spacer and 41-BB/CD3zeta signaling domains. The pre-clinical efficacy of FOLR1 CAR T cells was evaluated against CBF/GLIS AML cell lines in vitro and in vivo. CBF/GLIS AML models include CB CD34+ cells transduced with CBF/GLIS expression construct (CBF/GLIS-CB) and WSU-AML cell line. We also engineered Kasumi-1 cell line to express FOLR1 (Kasumi-1 FOLR1+) to evaluate target specificity (Figure 1A).
Results: We tested the target specificity of FOLR1-directed CAR T cells against FOLR1-positive (CBF/GLIS-CB, WSU-AML, Kasumi-1 FOLR1+) and FOLR1-negative (Kasumi-1) cells. CD8 FOLR1 CAR T cells demonstrated cytolytic activity against FOLR1 positive but not FOLR1 negative cells (Figure 1B). Furthermore, both CD8 and CD4 FOLR1 CAR T cells produced higher levels of IL-2, IFN-γ, and TNF-α and proliferated more robustly than did unmodified T cells when co-incubated with FOLR1 positive but not FOLR1 negative cells (Figure 1C). These results indicate highly specific reactivity of FOLR1 CAR T cells against AML cells expressing FOLR1. We next investigated the in vivo efficacy of FOLR1-directed CAR T cells. In CBF/GLIS-CB, WSU-AML, and Kasumi-1 FOLR1+ xenograft models, treatment with FOLR1 CAR T cells induced leukemia clearance, while disease progression occurred in all mice that received unmodified T cells (Figure 1D). Activity of FOLR1 CAR T cells in vivo was target specific, as they did not limit the leukemia progression nor extend the survival of Kasumi-1 xenografts (Figure 1D).
To determine whether FOLR1 is expressed on normal HSPCs, we characterized FOLR1 expression in normal CB CD34+ samples. FOLR1 expression was entirely silent in HSPC subsets (Figure 1E). Consistent with lack of expression, no cytolytic activity was detected against HPSCs Moreover, FOLR1 CAR T cells did not affect the self-renewal and multilineage differentiation capacity of normal HSPCs as compared to unmodified control T cells (Figure 1F), whereas significant eradication of colonies were detected in the CBF/GLIS-CB cells (Figure 1G).
Conclusion: In this study, we demonstrate that FOLR1 CAR T effectively eradicates CBF/GLIS AML cells without compromising normal HSPCs, providing a promising approach for the treatment of high-risk CBF/GLIS AML. Transition of this CAR T to clinical development for infant AML is underway.
Hylkema: Moderna: Current equity holder in publicly-traded company; Quest Diagnostics Inc: Current equity holder in publicly-traded company. Pardo: Hematologics, Inc.: Current Employment. Eidenschink Brodersen: Hematologics, Inc.: Current Employment, Other: Equity Ownership. Loken: Hematologics, Inc.: Current Employment, Other: current equity holder in a privately owned company.

This feature is available to Subscribers Only
Sign In or Create an Account Close Modal